以前、ブログ読者の方からご質問を頂きまして、
"FUSION360で裾絞り車体のドアを作るには?"という記事を掲載しました。
参考になったかどうかはわかりませんが、また新たにFUSION360による鉄道模型製作でご質問をいただいたので回答したいと思います。
今回は、
小田急5000形や南海6000系といった車両の"おでこ"の表現はどうすればいいのか?
といったご質問です。
こちらも最初は悩みますよね。
私も上手くいかず苦労しました。
結論から申し上げますと、”おでこ”の表現には"ロフト"機能の使いこなしが欠かせません。
今回、このロフト機能を使っておでこを作ってみたいと思います。
まず、ロフト機能の説明ですが、
ロフトは、「ある面とある面に描いたサーフェス間を繋いでくれるツールで、繋ぎたい面の間にガイドレールを作るとそのガイドに沿って面同士を繋ぐ」という機能です。
文章ではまったく伝わらないと思いますので、次のキャプチャ画面をご覧ください。
X-Z平面上に円、X-Y平面上に長方形を描き、その間を繋ぐようにX-Z平面上に円弧のパスを2本描きました。
ロフトというのは、この2つの平面をパスに沿って繋ぐようにソリッドにしてくれる機能です。
早速使ってみましょう。
ツールバーのプルダウンからロフトを呼び出し、円と長方形のサーフェスをそれぞれ選択します。
そうすると、上図のように円と長方形を結ぶソリッドが現れます。
さらに、フューチャ編集画面の下側にある"レール"をクリックし、先ほど描いた円弧のパスをクリックすると、この円弧をレールとしてソリッドが沿ってくれます。
裏から見るとこの通り
複雑な形状にはスカルプトを使いたくなるところですが、厳密な寸法指定がある工業製品では使いづらい場合もあります。
ロフトはそういった製品の複雑な形状もルールに沿って作ってくれる便利な機能です。
基本機能をご理解いただいたところで、実際に電車のおでこ形状を作ってみましょう!
今回は、架空の車両を一からデザインしてみます。
実際の車両をデザインするときは、設計図があればその通りに、ない場合はサイドビュー写真や正面写真を基に描いてください。
おでこの形状に必要なのは、
・まくらぎ方向妻面のR(屋根R)
・まくらぎ方向下面のR(丸妻R)
・レール方向のR
という3つの密……、じゃなくて3つのRです。
最終的に、下図のような3つのRからなる面を3つ作る、と理解してください。
まず、基本断面を作り、"まくらぎ方向妻面のR(屋根R)"を描きます。
幅、高さはおでこの説明にあたっては重要ではないので適当です。
作りたい実車があればそれに合わせてください。
ここで重要なのは、屋根部分のR(曲線半径)です。
大抵の車両は屋根全体のRと屋根肩部分のRの2つのRで成り立っています。
今回は、
屋根全体R=5000mm
屋根肩R=350mm
と仮定し、全てNゲージサイズの1/150に縮小しています。
この時、手計算で丸めた値を入力するのではなく、寸法指定時に5000/150や350/150といったように計算式を入力してあげれば、自動的に計算してくれます。
1/150という縮尺は割り切れない場合が多く、有効桁数を多くとったとしても丸めた数字を使い続けているうちに誤差が出てきてしまいます。
例えば、1/150の縮尺で500mmの部材を3連続で並べる場合、
500/150=3.3333......と続いて割り切れません。
手計算して有効数字2桁として並べると、
3.33+3.33+3.33=9.99
となります。
当たり前ですが、誤差が0.01mm出てしまいました。
一方、1000/150という計算式を直接寸法入力してあげれば、
500/150+500/150+500/150=10
というように、正確な数字を出してくれます。
いわゆる9.99999……=10をやってくれるわけです。
鉄道模型の場合は、車体側面の窓・ドア寸法を端からオフセットで順々に作っていく作業があるかと思いますが、そのときに重要だったりします。
手計算で丸めた数字を入力していると、端部で誤差が累積されて寸足らずになったり、はみ出したりしますので、可能な限り計算式を入れてあげましょう。
さて、基本断面が出来たらソリッドにします。
18m級車体と想定して17500/150で作ってみました。
ボディが出来たら、おでこ設計の下準備です。
まず、まくらぎ方向に中立面を設定してあげましょう。
選択した平面の中間にコンストラクション平面が作成されます。
中立面はミラーリングさせる際の対象面にもなるため、鉄道模型設計ではよく使います。
長手方向・まくらぎ方向の中立面は初期の段階で作成しておくと便利でしょう。
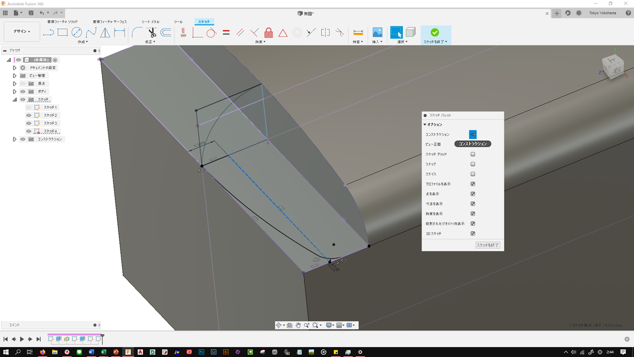
おでこのまくらぎ方向妻面のRは基本断面屋根のRですので、今度はおでこのレール方向のR形状を作ってあげましょう。
先ほど作成した中立面をスケッチ平面にします。
とりあえずレール方向には500mm/150のRが付いていると仮定します。
円弧が描けたら、その円弧を取り囲むよう四角形を作ります。
斜めから見るとこんな感じです。
最後に、おでこのまくらぎ方向下面のR(丸妻R)を作ります。
車体前頭部のRが確定するので、実車をモデルとする場合は設計図や写真をよく確認してください。
先ほど作成した四角形全面を使って、押し出し機能で切り取ります。
これでRを描く面ができます。
丸妻Rを描く前に下準備です。
一旦切取った部分の妻面側をスケッチ面にしてください。
下準備が終わったら、いよいよ丸妻Rを設計します。
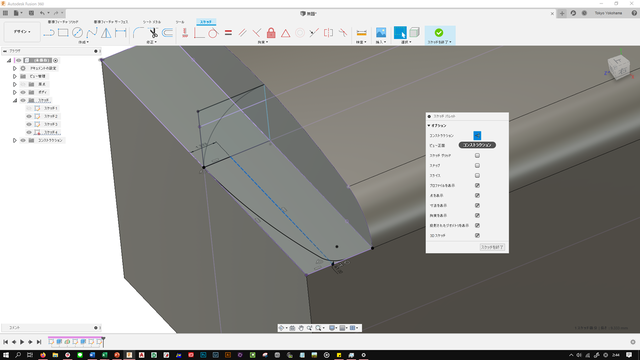
今回は、最前面から200mmの点まで後退し、かつ側面と妻面は1mmのフィレットで接合します。
この丸妻Rがロフトの"レール"になります。
ロフトのレールとしたいので、円弧とまくらぎ方向妻面部まで直線で結んであげます。
最後に、ロフトとなる面を作るために調整します。
丸妻Rの開始点を作成した線はコンストラクション(補助線)に指定しておきます。
また、おでこは半面だけ作成すればミラーさせて反対側も作ることができるため、中心線をつくって面を分割しておきます。
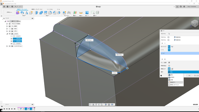
下図のように、Rで囲まれた3平面が選択できればOKです。
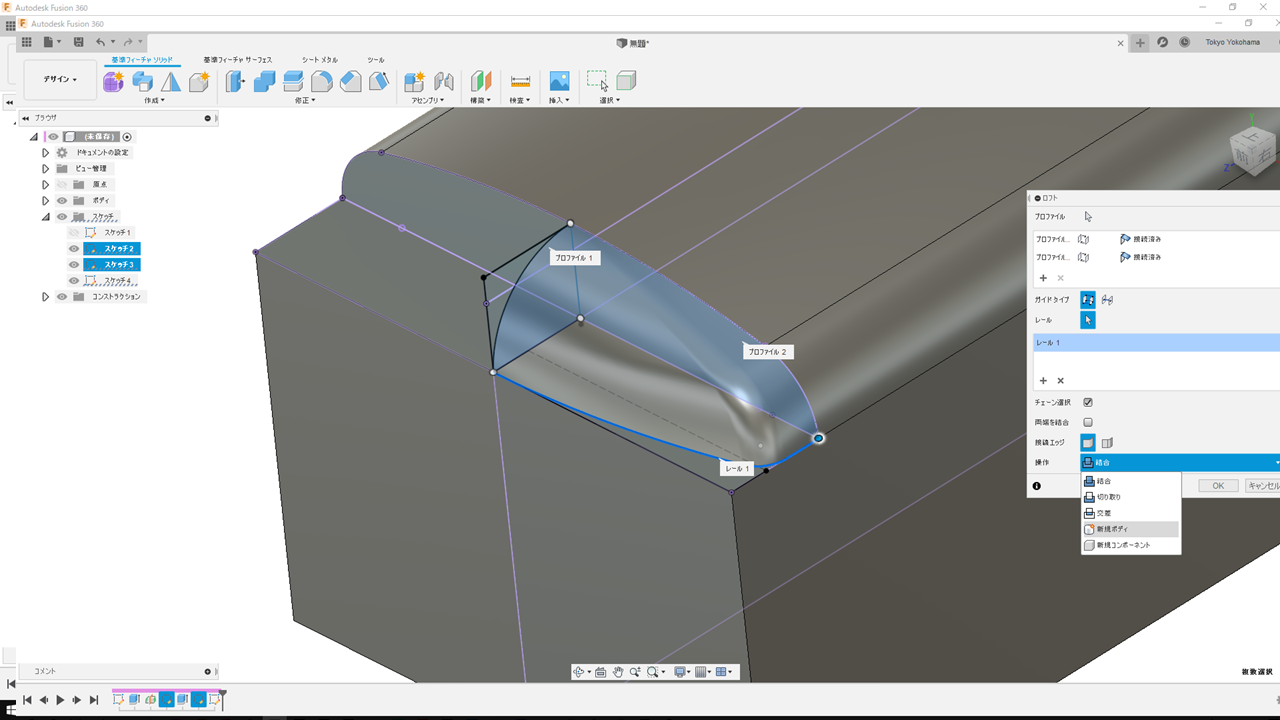
ここから、このおでこを立体にするためにロフト機能を使います。
どうしたいかといえば、
・おでこのレール方向断面と、
・まくらぎ方向屋根肩R断面を、
・丸妻Rをレールにして
作ってあげればよいわけです。
まず、フューチャ編集画面でプロファイル平面を2つ選択します。
下図の青い面を選択することで、2つの面を結ぶソリッドが生まれるはずです。
さらに、フューチャ編集画面下の"レール"と書かれている文字の右隣りにある矢印マークをクリックして、丸妻Rの円弧をクリックしてみてください。
ミラーさせて反対側も作りたいので、"結合"ではなく"新規ボディ"を選びます。
この青い部分がおでこパーツです。
中立面を対象面にしておでこパーツをミラーさせ、全体を結合します。
最後に、はみ出た部分を押し出し機能で切り取ってしまいましょう。
不要な面をdeleteキーで削除すれば、最低限の綺麗な面になります。
最後にお遊びで前面を作ってみました。
適当に作ったおでこではありますが、なにやらTKK旧3000系列な雰囲気があったのでそれに合わせて……
レンダリングしてみました。
ガチャピンみたいで夢に出てきそうな不気味さありますね……
というか明らかに高さ方向が寸足らずでした。
もうすこしまともに描いた方がよかったですね。
まあでも設計イメージはなんとなく分かったと思います。
ちゃんと作れば、
こういうおでこや、
こんなおでこ、

アオガエルに至っては前頭部形状そのものにロフト機能を使っています。

ロフトは3DCADの真骨頂ともいえる機能の一つですから、応用パターンも多彩です。
習得されることをオススメします!
難しい場合は、まずは簡単な図形から試してみて、徐々に実車のモデリングに取り組んでみてください。
以前もお話しましたが、一つ一つのコマンドは大したことが無くても、細かい便利機能を覚えて組み合わせていくと、徐々に製作スピードが上がっていきます。
そして製作スピードが上がると数をこなせるようになるので、結果的に経験値がどんどん溜まっていきます。
いきなりうまく作ることはできません。まだ私の知らない機能もたくさんあるはずです。
しかし、何度もこなすことで確実にうまく作ることができるようになってきます。
"うまく作るには沢山作る、沢山作るには早く作る、早く作るにはうまく作る"
の繰り返しですね。
もしFUSION360や3Dプリント鉄道模型の設計・製作方法で分からないことがありましたら、ぜひぜひコメントをお寄せください。
分かる範囲で出来る限りお答えさせていただきます!



































コメント
コメント一覧 (12)
無事納得できる形にモデリングできました!
最初はなかなかうまくモデリング出来ないかもしれませんが、徐々に数をこなしていくことで自分の求めるクオリティに近いモデリングができるようになってきます。
今後もできる限り疑問にお答えしていきたいと思いますので、当ブログ並びにnano factoryブランドをどうぞよろしくお願いいたします。
つい最近モデリングを始めたのですが、相鉄12000系のような形状はフォームで作るべきなのか、普通のコマンドで作るべきなのかよくわかりません。
教えていただけると嬉しいです。
主に曲線が多用された複雑な前面形状のモデリングですね。
確かに難しいところです。
一般的にこのような形状を製作する場合、3DCAD界隈ではフォームを使用する場合が多く、直感的に設計できます。
ただ、フォームの場合は自由度が高すぎる故に、寸法指定も細かく設定してあげないと正確なモデリングができません。
もし、詳細な設計図が手元にあって、形状を決める各部の寸法(曲線半径や傾き等)が判明している場合は、ロフトやスイープを使った方が寸法通りに作りやすいかもしれません。
というわけで、
直感的操作・曲面多用の有機的形状
→フォーム
寸法指定・図面準拠・機械的形状
→一般ソリッドモデル
と使い分けるとよいかと思います。
ーーーーーーーーーーーー
ちなみにnano factoryブランドの製品では、大抵の場合ある程度資料を集め寸法を調査してから設計しているため、基本的にフォームは使用していません。
個人的な見解としては、相鉄12000系なら一般的なソリッドモデルで対応できる範囲かと思いますが、最終的には"ご自分のやりやすい方法で"、ということになります。
いろいろな機能を使ってみて、トライ&エラーで楽しくモデリングしていただければと思います。
実際に教えていただいたコマンドでやってみようと思います。
保存方法が分かりません
クラウド上に保存されてしまいます
一応SDカードで保存したいのですが...
現在、ほとんどの3DプリンタがSTL形式やOBJ形式といったメッシュ構造のデータ形式を読み込んでプリントしております。
Fusion360においてSTL形式で出力するには、画面左にツリー形式で表示されるボディやコンポーネントアイコン上を右クリックし、「メッシュで保存」を選択すれば、STL形式で任意の場所に保存することが可能です。
保存したデータをSDカードに書き込めば3Dプリンタへのデータ転送も可能となります。
Fusion360上で普通に保存する場合は、Autodeskのクラウド上にFusion360の編集に適した形式(.f3d形式など)で保存されます。
一方、STL形式のようなメッシュ構造は、物体の頂点情報を集積したデータとなるため、3Dプリンタにて造形するには都合が良いものの、CAD上での編集が煩雑となります。そのため、デフォルトの保存形式はSTL形式ではなくCADソフトに依存する形式で保存される場合が多いです。
STL形式で保存するとうまくいきました
ありがとうございました
円弧を描く際の、
>とりあえずレール方向には500mm/150のRが付いていると仮定します。
ここの部分の描き方が分かりません。車端部から500/150ずれた位置から円弧が始まっているように見えるのですが、どうすれば良いのでしょうか。
お教え頂きたいです。
お願いいたします。
ご不明な点についてよくわからないのですが、コメントいただいた「車端部から500/150ずれた位置から円弧が始まっているように見える」、というのは、まさにそのとおりに作図しているため、500/150ずれた位置からオデコの円弧が始まっています。
作図のイメージとしては、車端部屋根頂点を起点に、
レール方向奥行500/150mm(横方向)×任意の屋根深さ(縦方向)
の四角形を描くことです。
そして、描けた四角形の対角線上の頂点を、スケッチの円弧機能のうち「3点指定の円弧」を使用して繋ぐことで、車端部から500/150mmずれた位置から円弧を描くことができます。
この円弧が車輛側面から見たときのオデコのRとなります。
もしわかりにくい場合はまたコメントください。
3DCADによる模型作りを応援しております!
やはり500/100の正方形を描き、3点指定の円弧を使用するのですね。
3点指定の円弧で、半径を入力する方法が分からないため、中心と直径で指定した円で1000/150の円を作り、不要部分をトリムする、といった方法で解決できました。
現在、ロフトのレールとなる丸妻Rを描く所で苦戦しています。
がんばってみます。
どうもありがとうございました!
図面などから半径が分かっている場合は、先に補助線で半径を描いてから、中心点円弧を使うことで任意の半径を持った曲線を描くことができます。
もちろん、先に円を描いてから不要部分をトリムすることでも描けますので、やりやすい方法で構わないかと思います
3点指定の円弧を使用するのは、図面がなかったり、曲線開始点が不明な場合に有効です。
実車の投影写真を下図にして、曲線開始点の隅2点を描き、投影写真の車両のRとフィットするように円弧の3点目置くことで実車に近しい円弧を描くことができます。
ロフト機能は、3次元での作図がうまく連携していないと造形できないので慣れが必要ですが、非常に便利ですので是非習得してみてくださいね!